X (Twitter) hesabınıza giriş yaparken “Sıra dışı bir etkinlik tespit ettik” uyarısını görmek, çoğu zaman “sistem bozuldu” anlamına gelmez. X, hesabınızı korumak için risk tabanlı güvenlik doğrulaması ve anti-otomasyon kontrolleri çalıştırır. Yani platform, giriş denemenizde veya hesap davranışlarınızda “alışılmadık” bir sinyal yakaladığında sizi ek doğrulamaya, geçici kilit, şifre değiştirmeye ya da kısıtlı moda yönlendirebilir.
Bu rehberde uyarının teknik anlamını, en yaygın nedenleri ve en hızlı–en güvenli çözüm sırasını net biçimde bulacaksınız.
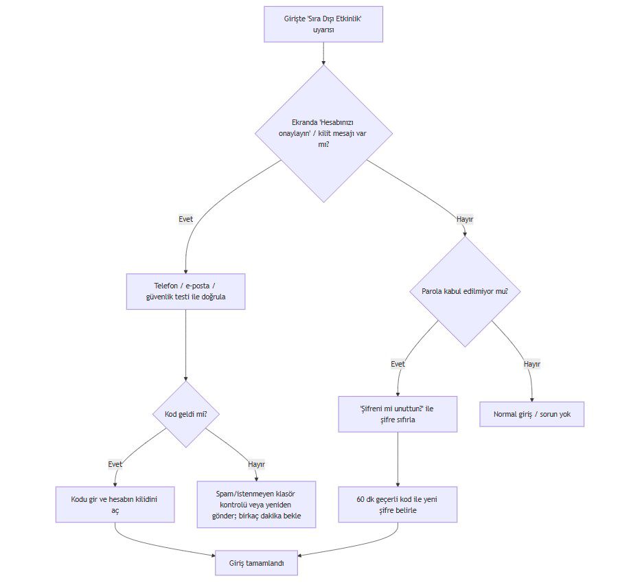
“Sıra Dışı Etkinlik” Uyarısı Tam Olarak Ne Demek?
Bu mesajın özeti şudur: “Giriş veya hesap etkinliğin olağandışı görünüyor; devam etmek için doğrulama gerekiyor.”
X, gerçek hesap sahibinin siz olduğunuzu anlamak için genellikle şu adımlardan birini devreye alır:
- Telefon doğrulaması (SMS kodu)
- E-posta doğrulaması (e-posta kodu / bağlantı)
- Güvenlik testi (captcha benzeri)
- Şifre sıfırlama zorunluluğu
- Özellik kısıtlaması (kısıtlı mod)
Arayüzde farklı metinlerle karşılaşabilirsiniz: “Hesabınızı onaylayın”, “Hesabınız güvenlik nedeniyle kilitlendi”, “Beklenmedik etkinlikler” gibi. “Sıra dışı etkinlik” ifadesi, bu akışların ortak anlamını topluca anlatır.
Twitter Neden Sıra Dışı Etkinlik Uyarısı Veriyor
1) Hesap Güvenliği Sinyalleri
X, hesabınızın ele geçirildiğini veya ele geçirilmeye çalışıldığını düşünürse korumaya geçer. Şunlar tetikleyebilir:
- Şüpheli giriş denemeleri
- Sızmış/yeniden kullanılan şifre ihtimali
- Hesabınıza bağlı e-postanın güvenliğiyle ilgili riskler
- Tanımadığınız oturumlar veya uygulamalar
Belirti: Şifreyi doğru girseniz bile doğrulama ister, bazen “güvenlik nedeniyle kilit” ekranına düşürür.
2) Bağlantı–Cihaz–Tarayıcı Bağlamı
Giriş yaptığınız ortam “tutarsız” görünürse risk artar:
- IP/konum “sıçraması” (ev → mobil veri → başka ülke gibi)
- VPN / proxy kullanımı
- Çerezlerin kapalı olması
- Bozuk önbellek ve çerezler
- Reklam engelleyici / script engelleyici uzantılar
Belirti: Web’de sayfa döngüye girer, doğrulama ekranı takılır, “tuhaf” oturum hataları yaşanır.
3) Otomasyon ve Platform Bütünlüğü Sinyalleri
X, spam/otomasyon riskini azaltmak için hesap davranışlarını da izler:
- Kısa sürede agresif takip/etkileşim
- Çok hızlı beğeni/yorum/RT zincirleri
- Programatik aktiviteler (otomasyon şüphesi)
- Üçüncü taraf istemciler/otomatörler
Belirti: “Özellikler şüpheli etkinlik nedeniyle sınırlandırıldı” veya doğrulama ile “özellikleri geri getir” gibi akışlar.

Adım Adım Çözüm Rehberi (En Güvenli Sıra)
Adım 1: Doğrulama Ekranı Varsa Hesabı Onaylayın
Ekran sizden SMS/e-posta kodu veya güvenlik testi isterse:
- Telefon/e-posta erişiminizi kontrol edin.
- Kod gelmiyorsa spam/istenmeyen klasörlerine bakın.
- Kodları ardı ardına istemek yerine kısa aralıklarla deneyin.
Hedef: Giriş akışını tamamlayıp hesabı “normal” moda almak.
Adım 2: Şifre Değiştirme Zorunluluğu Varsa Hemen Yenileyin
Giriş yapabiliyorsanız (veya “şifre değiştir” ekranına düştüyseniz):
- Güçlü, benzersiz bir şifre belirleyin (başka hiçbir yerde kullanmayın).
- Mümkünse tüm oturumlardan çıkış yapın.
- Hesaba bağlı e-postanın da şifresini güçlendirin.
Hedef: Risk sinyalini düşürmek ve olası ele geçirmeyi kapatmak.
Adım 3: Çok Deneme / Geçici Kilit Şüphesi Varsa Denemeleri Durdurun
Sürekli kilitleniyorsanız:
- Tekrar tekrar giriş denemesi yapmayın.
- Üçüncü taraf istemciler (eski uygulamalar, botlar, otomasyon araçları) varsa kapatın.
- Bir süre sonra yeniden deneyin.
Hedef: “Brute force” önlemi gibi geçici kilitleri daha da uzatmamak.
Adım 4: VPN / Proxy Kullanıyorsanız Kapatıp Tekrar Deneyin
Özellikle yeni cihaz veya farklı ağdaysanız:
- VPN’i kapatın.
- Mobil veri yerine Wi-Fi (veya tam tersi) deneyin.
- Mümkünse aynı cihaz ve aynı ağda tekrar giriş yapın.
Hedef: IP/konum tutarsızlığını azaltmak.
Adım 5: Tarayıcı Sorunlarını Sıfırlayın (Web Girişi İçin Altın Adım)
Web’de döngü, bozuk sayfa, sürekli doğrulama görüyorsanız:
- X.com çerezlerini ve önbelleği temizleyin.
- Reklam/script engelleyici uzantıları geçici kapatın.
- Gizli modda deneyin veya farklı tarayıcı açın.
- Çerezleri tamamen kapalı kullanmayın.
Hedef: Bozuk oturum verilerini temizlemek ve doğrulama akışını “tamamlanabilir” hâle getirmek.
Adım 6: “Uygulamalar ve Oturumlar” Bölümünü Temizleyin
Hesabınızda beklenmedik paylaşımlar, DM’ler veya sürekli uyarı tekrar ediyorsa:
- Tanımadığınız uygulama erişimlerini kaldırın.
- Tanımadığınız oturumları kapatın (konum/saat bilgilerine bakın).
- Hesabın güvenlik ayarlarını gözden geçirin.
Hedef: Uyarıyı tetikleyen üçüncü taraf kaynakları devre dışı bırakmak.
Adım 7: Hesap Kısıtlıysa Stratejik İlerleyin
“Özellikler sınırlandırıldı” görüyorsanız:
- Kısa süre agresif etkileşim yaptıysanız temponuzu düşürün.
- Kısıtlı modda bir süre normal davranın.
- Telefon/e-posta doğrulaması sunuluyorsa tamamlayın.
Hedef: Platform bütünlüğü sinyalini “normalleştirmek”.
Adım 8: Hesabı Geri Aldıktan Sonra 2FA’yı Açın
Hesaba giriş yaptıktan sonra:
- İki faktörlü kimlik doğrulama (2FA) etkinleştirin.
- Tercihen uygulama tabanlı doğrulama veya güvenlik anahtarı kullanın.
Hedef: Aynı sorunun tekrarını büyük ölçüde önlemek.
“Sıra dışı bir etkinlik tespit ettik” uyarısı, X’in sizi cezalandırmasından çok hesabı korumaya almasıdır. En yüksek başarı oranı için önce ekranda hangi akışın geldiğini teşhis edin; ardından doğrulama → şifre güvenliği → VPN/çerez/uzantı temizliği → oturum ve uygulama denetimi sırasıyla ilerleyin. Hesaba geri döndüğünüz anda da 2FA’yı açarak bu uyarının tekrarını büyük ölçüde engellersiniz.